新型浴帽式保鲜膜便利性突出;如何辨别材质是否合格;日常使用建议分享。
现代家庭的厨房场景中,保鲜工作已成为维持食物品质的重要环节。传统卷筒保鲜膜虽然广泛应用,但在实际操作中常常面临撕扯不便或黏连难题。近期,一款设计成浴帽形状的新型保鲜膜迅速走红,它允许用户一次性取出单个罩子,直接覆盖在各种餐具上,这种简便的操作方式受到了许多人的欢迎,尤其适合忙碌的都市生活节奏,让保鲜过程变得更加轻松高效。
尽管便利性明显,但网络上流传着一些关于其安全性的讨论,认为这种产品可能源于一次性浴帽或鞋套,材料中增塑剂含量较高,不宜接触食物。这一说法引发了消费者的关注,需要通过科学的标准和材料知识来进行澄清。实际上,只要产品严格遵守相关食品安全规范,其使用安全性就能得到有效保障。

判断保鲜膜是否适合食品接触的关键在于查看其执行标准。国家标准GB4806.7-2023对食品接触用塑料材料及制品提出了明确要求,重点控制化学物质向食物的迁移量,确保产品在正常使用条件下不会对健康产生不利影响。许多浴帽式保鲜膜在包装上都会标注这一标准,消费者购买时多花一点时间确认,就能选择到可靠的产品。
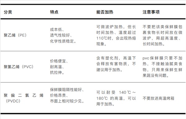
从材质角度分析,这种新型保鲜膜通常以低密度聚乙烯为主要成分,这是一种常见的聚乙烯类型,在生产加工时较少需要额外助剂,因此迁移风险相对可控,食物保鲜过程不易受到污染。市面上的保鲜膜材质主要分为几大类,每类都有不同的特性和适用场景。聚乙烯材质柔软且通用性强,聚氯乙烯材质则在特定条件下需要限制使用范围,而聚偏二氯乙烯等其他材料也有各自的优势。

增塑剂相关话题常常被提及,特别是针对聚氯乙烯材质的产品。如果这类保鲜膜接触油脂丰富的食物或进行加热处理,确实需要额外注意,以避免潜在风险。在日常保鲜生鲜蔬果时,只要按照正常温度使用,通常可以保持较好的安全性。选择保鲜膜时,了解不同材质的特点有助于做出更合适的决定。
保鲜膜的工作原理主要依赖物理隔离效果,它能阻挡外部细菌和真菌的侵入,降低食物与氧气的接触面积,同时减缓水分蒸发,从而帮助食物保持新鲜状态。浴帽式设计在覆盖大型盘子时表现出色,但对于需要紧密包裹的切开水果,其密封效果可能不如传统方式理想,保鲜时长会受到一定影响。用户在使用时可以根据食物类型调整存放时间,以获得更好的体验。
加热场景下的使用同样值得重视。如果弹性封口含有纤维成分,且外层材料在高温下出现破损,就可能带来助剂迁移的隐患。因此,建议在微波加热或其他加热操作前,将保鲜膜移除,以确保食物安全。整体而言,浴帽式保鲜膜的隐患更多来自不当使用或选购不慎,而非材料本身的问题。通过正规渠道购买并仔细阅读使用说明,能有效降低这些风险。
在总结这种新型保鲜膜的应用价值时,可以看到它为厨房生活增添了实用性,但消费者仍需保持警惕,避免购买到不符合标准的仿冒产品。注意事项包括对易变质食物控制存放时长,以及加热时及时取下罩子。这些小细节的积累,能让保鲜过程既便捷又安心。随着人们对食品安全意识的提升,类似创新产品将在不断优化中更好地服务于日常生活,为健康饮食提供更多支持。
